公司管理,公司管理制度,公司管理辦法,公司管理規章,公司管理系統,內部管理,內部管理制度,內部管理辦法,內部管理規章,內部管理系統
1. 目的:
規範處理客戶投訴的流程﹐樹立客戶滿意感受
2. 範圍:
公司內部和外部投訴處理的範圍均屬之。
3. 權責:
4. 定義:無
5. 作業內容:
5.1 流程圖﹕
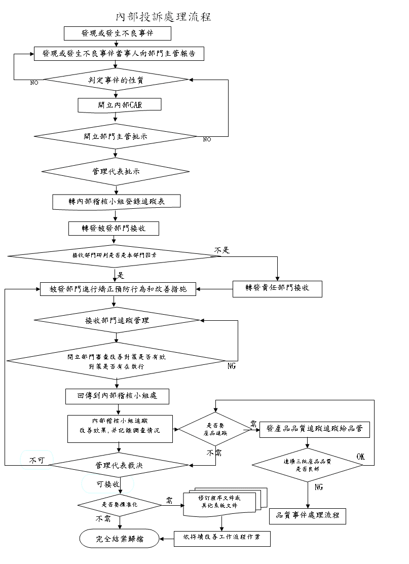
5.1.1 內部投訴工作流程(附件一).
5.1.2 外部投訴工作流程圖(見附件二)
5.2 內部投訴處理作業﹕
5.1.2 當發現或發生有不良事件之後﹐任何部門的發現或發生不良事件當事人都有向部門主管報告的權力和義務.
5.1.3 部門主管對其報告事項進行初步的判定﹐判定該事件的性質是否嚴重﹐如認為嚴重即開立《矯正與預防措施通知單》給部門主管審核﹐並經管理代表批示方能生效.
5.1.4 管理代表批示同意該《矯正與預防措施通知單》內容之後﹐交由內部稽核小組進行登錄作業.
5.1.5 內部稽核小組將管理代表批示的《矯正與預防措施通知單》轉發負責部門接收.
5.1.6 接到《矯正與預防措施通知單》的部門立即研究判定該投訴的不良事件是否是屬於本部門歸屬﹐如不屬於之立即轉發給不良事件歸屬單位.
5.1.7 接收《矯正與預防措施通知單》的部門針對不良事件進行矯正措施和預防措施分析﹐並改進和內部追蹤改進進度.
5.1.8 改進部門將完成的《矯正與預防措施通知單》交開立部門進行審查﹐開立部門審查改善對策是否有效和對策是否有在執行.如開立部門判定改善對策無效或需改進部門提報的對策沒有執行﹐退給改進部門重新對所提出的改善措施進行審查和追蹤.
5.1.9 開立部門將《矯正與預防措施通知單》追蹤完畢之後﹐退給內部稽核小組﹐再由稽核小組成員對《矯正與預防措施通知單》的改善效果進行確認,並記錄調查情況.
5.1.10 內部稽核小組成員或發出該單部門判定是否需要追蹤產品品質情況的﹐如需要通知品保人員對近期的產品品質進行追蹤.
5.1.11 品保部門收到追蹤產品通知後﹐立即對近期連續三批產品品質是否良好進行追蹤記錄﹐並將追蹤情況報內部稽核小組成員或發出通知部門進行判定追蹤結案﹔如品質仍有不良﹐依照 “品質事件處理工作流程”(見附件三) 處理運作.
5.1.12 內部稽核小組追蹤完畢之後﹐呈管理代表批示;如管理代表認定以上仍不能結案處理的﹐退內部稽核小組重新處理追蹤之.
5.1.13 內部稽核小組成員對該《矯正與預防措施通知單》進行結案歸檔處理.
5.1.14 以上運作完畢之後﹐由內部稽核小組成員或相關部門提報權責部門是否可以進行標准化\流程化﹐如可以標准化\流程化﹐由權責部門對公司的相應的系統檔或工作流程進行修訂.
5.1.15 以上工作內容結果將列入內部稽核和管理審查會議重要檢查追蹤事項。
5.2 外部投訴處理作業:
5.2.1 客戶投訴分類的工作權限﹕
5.2.1.1 所有的客戶投訴由業務/品保部人員受理。公司任何人都有義務將客戶的投訴信息告之兩個部門.
5.2.1.3 如客戶抱怨的是產品品質,由品保部人員主導﹐依照本工作程式進行處理.
5.2.2 客訴處理工作流程
5.2.2.1 當品保部人員接獲得客戶抱怨時﹐依照 “品質事件解決流程”作業﹐先將客戶的抱怨給予解決處理﹐並如實記錄。
5.2.2.2 如客戶是發文形式進行投訴的﹐依客戶格式或要求將矯正於預防對策進行記錄和回復給客戶﹔如客戶是以電話或其他電子媒體形式進行投訴的﹐由品保人員視其投訴性質﹐或將客戶投訴處理情況匯總以利於追蹤記錄﹔或將客戶投訴內容轉記錄在《矯正與預防通知單》上﹐並發給相關權責部門﹐由相關權責部門依5.2運作.
5.2.2.3 品保人員收到各部門的改進對策時須檢討該客戶投訴是否和產品品質有關。如客戶投訴是和產品品質有關的﹐品保人員在回復給客戶信息時﹐發出《矯正與預防通知單》給OBA,由OBA追蹤改善對策執行時期後連續三批的產品品質情況。如和產品無關﹐直接結案處理.
5.2.2.4 OBA追蹤產品結果﹕如出貨品質良好﹐將記錄表交品保人員對改善內容進行結案追蹤;如仍有近似的或同樣不良﹐應緊急通知品保人員﹐由品保人員追查不良原因﹐並確認改善對策的有效性﹐依照5.2作業.
5.2.2.5 品保人員須追蹤回復給客戶的矯正與預防措施的對策有效性和有關部門是否在執行﹐如回復給客戶的矯正與預防措施的對策無效或有關部門未在執行其對策﹐由品保依照5.2作業﹔如改善對策有效﹐由品保人員對改善內容對策進行結案記錄。
5.2.2.6 以上運作完畢之後﹐相關部門提報權責部門是否可以進行標准化\流程化﹐如可以標准化\流程化﹐由權責部門對公司的相應的系統檔或工作流程進行修訂.
5.2.2.7 以上工作內容結果將列入內部稽核和管理審查會議重要檢查追蹤事項。
6. 相關文件
6.1 持續改進管理程序 AM_QP-021
7. 表單:
7.1 矯正與預防措施通知單 AM_QR-MD-004
8. 附件﹕
內部投訴工作流程(附件一)


